纠纷处理


公司建立用户权益保障联系渠道,并在公司网络动漫平台上面公布:

联系人:吕博文

联系方式:15553161765

联系邮箱:969402238@qq.com

公司网络动漫平台在此特别提醒用户在注册、登录本平台前,请务必仔细阅读《纠纷处理方式》中的各个条款,以确保您在享受被平台服务的同时,维护自身合法权益:

(一)用户之间纠纷处理方式

1.济南文翰星尘文化科技有限公司仅作为本平台的运营商,如若本平台用户之间发生纠纷,且无法协商一致的,可向国家相关行政机关或司法机关寻求解决,包括但不限于向公安机关报案、申请仲裁或向人民法院提起诉讼等。济南文翰星尘文化科技有限公司将会为实名注册用户提供必要的协助和支持,并根据有关行政机关和司法机关的要求,承担一定的举证责任或采取必要措施。

2.本平台用户之间发生纠纷的,也可向济南文翰星尘文化科技有限公司的客服人员投诉并举证。用户需提供依据账号注册信息一致的个人有效身份证件,必要的国家行政或司法机关文件,和其他济南文翰星尘文化科技有限公司要求提供的相关证据,经济南文翰星尘文化科技有限公司审核确认后,可以给予必要的协助和支持。

(二)用户与济南文翰星尘文化科技有限公司之间纠纷处理方式

1.如本平台用户对济南文翰星尘文化科技有限公司的服务有任何异议的,可以向济南文翰星尘文化科技有限公司的客服人员投诉并举证。查证属实的,济南文翰星尘文化科技有限公司将立即更正并按照现行法律法规给用户必要的补偿。

2.如本平台用户对济南文翰星尘文化科技有限公司的服务有任何异议的,也可以向双方约定(《济南文翰星尘文化科技有限公司网络用户协议》)的济南文翰星尘文化科技有限公司的公司所在地人民法院提起诉讼。

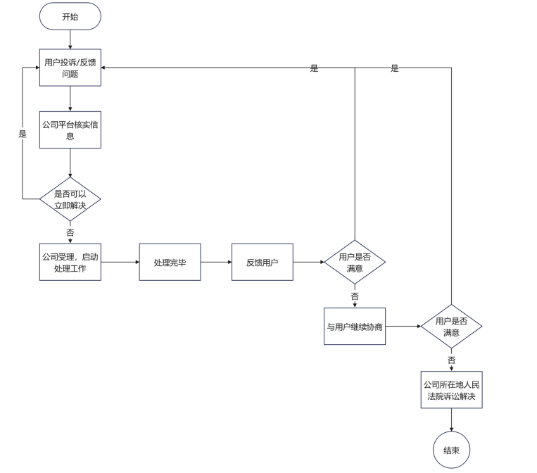
(三)纠纷处理流程